Court

根據廣大高校師生用戶(hu)的(de)(de)(de)建(jian)議,并充分(fen)(fen)考慮司法(fa)(fa)現代化趨勢,運用面(mian)向對(dui)象化設(she)計方法(fa)(fa),將抽象、繁雜的(de)(de)(de)法(fa)(fa)律理(li)(li)論(lun)與實(shi)踐知識(shi)緊密(mi)結合、融會貫通(tong)(tong)。真實(shi)演(yan)練民(min)事案件(jian)(jian)(jian)、公訴(su)案件(jian)(jian)(jian)、公訴(su)附帶民(min)事案件(jian)(jian)(jian)、自(zi)(zi)訴(su)案件(jian)(jian)(jian)、自(zi)(zi)訴(su)附帶民(min)事案件(jian)(jian)(jian)、行政(zheng)案件(jian)(jian)(jian),應用第一審(shen)(shen)(shen)(shen)(shen)程(cheng)(cheng)序和(he)第二審(shen)(shen)(shen)(shen)(shen)程(cheng)(cheng)序進(jin)行審(shen)(shen)(shen)(shen)(shen)判(pan)(pan)(pan)(pan)時應當(dang)遵循的(de)(de)(de)流程(cheng)(cheng)和(he)方法(fa)(fa),采(cai)用小(xiao)組(zu)競合實(shi)驗(yan)方式,通(tong)(tong)過讓學(xue)生分(fen)(fen)組(zu)扮演(yan)原(yuan)告(gao)(gao)、被告(gao)(gao)、第三(san)人、證人、審(shen)(shen)(shen)(shen)(shen)判(pan)(pan)(pan)(pan)長(chang)、審(shen)(shen)(shen)(shen)(shen)判(pan)(pan)(pan)(pan)員、人民(min)陪審(shen)(shen)(shen)(shen)(shen)員等角(jiao)色,并能(neng)(neng)根據案件(jian)(jian)(jian)的(de)(de)(de)具(ju)體(ti)情況,選擇適用普通(tong)(tong)審(shen)(shen)(shen)(shen)(shen)判(pan)(pan)(pan)(pan)程(cheng)(cheng)序或(huo)簡易審(shen)(shen)(shen)(shen)(shen)判(pan)(pan)(pan)(pan)程(cheng)(cheng)序。使(shi)學(xue)生清楚(chu)了(le)解起訴(su)、受理(li)(li)、反訴(su)、簽辯、舉證、審(shen)(shen)(shen)(shen)(shen)理(li)(li)、回(hui)避、調解和(he)缺席審(shen)(shen)(shen)(shen)(shen)判(pan)(pan)(pan)(pan)等開庭前的(de)(de)(de)準備工作(zuo),和(he)法(fa)(fa)庭審(shen)(shen)(shen)(shen)(shen)判(pan)(pan)(pan)(pan)流程(cheng)(cheng),以及做為(wei)第三(san)人,該如(ru)何(he)提(ti)起獨立訴(su)訟請(qing)求。為(wei)盡可能(neng)(neng)貼近真實(shi)的(de)(de)(de)庭審(shen)(shen)(shen)(shen)(shen)環境,運用實(shi)時對(dui)話方式,同樣賦(fu)予審(shen)(shen)(shen)(shen)(shen)判(pan)(pan)(pan)(pan)長(chang)(或(huo)審(shen)(shen)(shen)(shen)(shen)判(pan)(pan)(pan)(pan)員)發言控(kong)制權,主導原(yuan)告(gao)(gao)與被告(gao)(gao)對(dui)焦點問題的(de)(de)(de)辯論(lun),控(kong)制審(shen)(shen)(shen)(shen)(shen)判(pan)(pan)(pan)(pan)進(jin)程(cheng)(cheng),評議、宣判(pan)(pan)(pan)(pan)審(shen)(shen)(shen)(shen)(shen)判(pan)(pan)(pan)(pan)結果。不僅(jin)有效鞏固(gu)學(xue)生的(de)(de)(de)法(fa)(fa)律理(li)(li)論(lun)知識(shi),而(er)且提(ti)高了(le)其分(fen)(fen)析和(he)解決實(shi)際案件(jian)(jian)(jian)和(he)糾紛的(de)(de)(de)能(neng)(neng)力,最終達到在“實(shi)踐中學(xue)習”的(de)(de)(de)目的(de)(de)(de)。
系統(tong)還增加司(si)法(fa)考試和企業法(fa)律顧問兩(liang)個模塊(kuai)。
司法考試(shi)模塊中(zhong)包含了(le):
資訊:報考指南 考試報名 考試大綱
輔(fu)導:試(shi)卷分(fen)析、法(fa)律法(fa)規、名師指導
試(shi)題:模擬試(shi)題、歷(li)年真題、在線考試(shi)
互動:經驗技巧、綜合輔(fu)導(dao)、專題總匯、考試百科(ke)
企(qi)業法(fa)律顧問(wen)模塊(kuai)中包含:
資訊:報考指南 考試報名(ming) 考試大綱
輔導(dao):綜合(he)法(fa)律(lv)知識(shi) 經濟與民(min)商法(fa)律(lv)知識(shi)、企業管理知識(shi)輔導(dao)、法(fa)律(lv)事務、案例(li)分(fen)析(xi)
試題:模擬試題、歷年真(zhen)題、在線考試
互(hu)動:經驗技巧、綜(zong)合輔(fu)導、專題(ti)總(zong)匯、考試百科
司法(fa)考(kao)(kao)試(shi)與企業法(fa)律(lv)顧(gu)(gu)問中涵蓋了2004至2015年大量(liang)的文章(zhang)、試(shi)題庫等。近萬條相關(guan)信息、幫(bang)助學生提高司法(fa)考(kao)(kao)試(shi)與企業法(fa)律(lv)顧(gu)(gu)問的通(tong)過率。
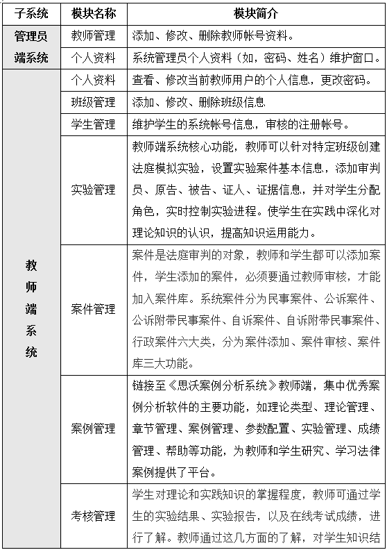
依據信(xin)息(xi)化輔助教(jiao)學的(de)特點,系(xi)(xi)統(tong)采用三級管理結構模式(shi),由管理員端(duan)系(xi)(xi)統(tong)、教(jiao)師端(duan)系(xi)(xi)統(tong)、學生端(duan)系(xi)(xi)統(tong)組成,操作(zuo)界面(mian)相互獨立(li),數據共享、傳遞,實現了監控(kong)、溝通、協作(zuo)的(de)管理目標。各系(xi)(xi)統(tong)主要(yao)功能如下:
成熟的(de)管(guan)理(li)模式
運用三(san)層管(guan)理結(jie)構模式,由管(guan)理員端系(xi)統維(wei)護(hu)教師和個人資料;教師端系(xi)統管(guan)理實驗(yan)班級、學生(sheng)、公(gong)告(gao)(gao)、案(an)例(li)等信息,搭建實驗(yan)環境,配(pei)置實驗(yan)參數(shu),控制實驗(yan)狀態,查(cha)看和考核實驗(yan)結(jie)果;學生(sheng)端系(xi)統根據(ju)教師設置的實驗(yan)目標,進行具體的實驗(yan)操作,分析法(fa)庭案(an)例(li),編(bian)寫并上(shang)傳(chuan)實驗(yan)報告(gao)(gao)。
全面(mian)、規(gui)范的司法、仲裁文書
系(xi)統(tong)包含(han)起訴書、應訴通知(zhi)書、答辯狀、判決書等司法(fa)、仲裁文(wen)(wen)書的(de)格(ge)式(shi)、范例,學生通過對(dui)文(wen)(wen)書實例的(de)分析研究,逐步理解、領會(hui)、掌握文(wen)(wen)書制(zhi)作的(de)規律、特點以及具(ju)體要求,做到(dao)學以致用,切實提高司法(fa)文(wen)(wen)書的(de)制(zhi)作技(ji)能。
真實的庭審布局
以法(fa)院庭審(shen)布局為(wei)參考(kao),融(rong)合三維仿(fang)真技術,并充(chong)分考(kao)慮、分析民事、刑(xing)事(公(gong)訴、自(zi)訴)、行政案件庭審(shen)布局的(de)不同,真實(shi)再(zai)現了(le)庭審(shen)實(shi)景,并有實(shi)時對話功能。有效提高學(xue)生的(de)學(xue)習(xi)興趣,強化角色扮演意識,為(wei)以后從(cong)事法(fa)律工作奠定(ding)基礎。
連(lian)貫(guan)、擬真(zhen)的庭審過(guo)程(cheng)
系統(tong)按(an)照程序法和實體(ti)法的(de)規(gui)定對(dui)庭審的(de)全過程進行(xing)模擬。學生在開庭之(zhi)前,根據預審判案件(jian)的(de)類型和所扮演角(jiao)色來(lai)進行(xing)實驗準備;按(an)照入(ru)庭、身份(fen)核對(dui)、詢(xun)問回避、法庭調(diao)查、舉證、質(zhi)證、法庭辯論、反(fan)訴、法庭調(diao)解、宣判、上訴等流(liu)程來(lai)開展庭審演練,逐步提高學生的(de)法律實務能力。
豐富、全面(mian)的(de)知識庫
內嵌一個全面、豐富的知(zhi)(zhi)識(shi)庫系統,包含法律(lv)法規、仲裁文(wen)書(shu)、司(si)(si)法文(wen)書(shu)、經(jing)典案例等法律(lv)學科知(zhi)(zhi)識(shi),不僅為學生拓寬知(zhi)(zhi)識(shi)層面提供(gong)了平(ping)臺(tai),而且有利于其提高分析(xi)、解決(jue)司(si)(si)法實踐問題的能力。
人(ren)性(xing)化的實驗幫助功能(neng)
在每一實驗界面中,附加案(an)件(jian)詳情、證據(ju)材料、法律條款(kuan)等與所審判(pan)案(an)件(jian)有關的說明信息,并伴以引導式(shi)的訴訟流(liu)程圖,使(shi)軟件(jian)操作(zuo)、上(shang)手更加容易,專(zhuan)業(ye)知(zhi)識吸(xi)收更加牢固。并支持辯論草稿預先填寫和保存功(gong)能。
靈活的考核功能
系統提供實驗(yan)結(jie)果、案例(li)分(fen)析、實驗(yan)報(bao)告、在線考(kao)試(shi)四種(zhong)考(kao)核(he)方(fang)式,具有自(zi)動評分(fen)機制,小組評分(fen)功(gong)能,從(cong)理論、實踐方(fang)面,全(quan)方(fang)位考(kao)核(he)學生的知識(shi)結(jie)構(gou)。