E-commerce

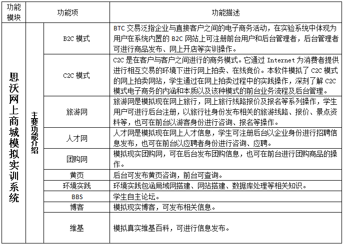
思沃網上商(shang)城(cheng)模擬實(shi)(shi)訓(xun)系統充分考慮到了(le)試驗的(de)具體(ti)情況,系統針(zhen)對網上商(shang)城(cheng)模擬實(shi)(shi)訓(xun)進(jin)行相關配置(zhi),學生可在系統中體(ti)驗網上B2C、C2C模擬商(shang)城(cheng)開(kai)店實(shi)(shi)訓(xun)并結合網絡環境的(de)搭(da)建、數據(ju)庫運用知識、團購網、在線旅游網、在線人(ren)才網等(deng)進(jin)行多元性的(de)實(shi)(shi)訓(xun)系統。
1、網(wang)絡版,節點數(shu)無限制
系(xi)統是運用B/S架構和(he).NET技術開發,數據(ju)運行在SQL數據(ju)庫中,所以只需安裝服(fu)務器(qi),客戶端通(tong)過IE瀏覽(lan)器(qi)訪問(wen)服(fu)務器(qi),沒有節(jie)點的限制。
2、知識覆蓋廣
《思沃網(wang)(wang)上商(shang)城模擬實訓系(xi)統》不僅覆蓋電子商(shang)務(wu)(wu)當(dang)前主要流程,還涉及相關學(xue)科的(de)專(zhuan)業(ye)知識,比如網(wang)(wang)絡營(ying)銷、網(wang)(wang)站(zhan)搭建、局(ju)域(yu)網(wang)(wang)組(zu)建、數據庫等(deng)。學(xue)生可以通過(guo)該平臺全面理(li)解電子商(shang)務(wu)(wu)的(de)各個知識點。
3、完整的網(wang)絡環境
系統模擬(ni)電子商務(wu)過程中涉(she)獵(lie)到的(de)眾多網(wang)絡背景,提供包括(kuo)網(wang)上商城(cheng)、團購網(wang)、旅游網(wang)、威客網(wang)、B2C、C2C等(deng)常見的(de)網(wang)絡服務(wu)平臺。
使用(yong)《思沃網上商(shang)城模擬實(shi)訓系統》開(kai)展電子(zi)商(shang)務實(shi)驗(yan)課程,可(ke)以根據(ju)學校(xiao)電子(zi)商(shang)務實(shi)驗(yan)軟硬(ying)件的不同配置(zhi)靈活(huo)安排。
總的(de)(de)(de)(de)(de)(de)來說,如果(guo)實驗(yan)(yan)課(ke)(ke)時間允許,教(jiao)師(shi)可(ke)以在電子(zi)商(shang)務課(ke)(ke)程(cheng)(cheng)的(de)(de)(de)(de)(de)(de)前(qian)期(qi),安(an)排(pai)學生(sheng)(sheng)進(jin)行(xing)“多角(jiao)(jiao)(jiao)色單流程(cheng)(cheng)實驗(yan)(yan)”。通過這些實驗(yan)(yan),首先讓學生(sheng)(sheng)學習電子(zi)商(shang)務的(de)(de)(de)(de)(de)(de)流程(cheng)(cheng),也熟悉實驗(yan)(yan)系(xi)統(tong)的(de)(de)(de)(de)(de)(de)操作使(shi)用(yong)。而在課(ke)(ke)程(cheng)(cheng)的(de)(de)(de)(de)(de)(de)后期(qi),可(ke)以安(an)排(pai)學生(sheng)(sheng)進(jin)行(xing)“單角(jiao)(jiao)(jiao)色多流程(cheng)(cheng)實驗(yan)(yan)”,通過角(jiao)(jiao)(jiao)色用(yong)戶間的(de)(de)(de)(de)(de)(de)競爭,更好的(de)(de)(de)(de)(de)(de)讓學生(sheng)(sheng)體會(hui)到(dao)電子(zi)商(shang)務的(de)(de)(de)(de)(de)(de)思(si)想,同時也方便了教(jiao)師(shi)對學生(sheng)(sheng)實驗(yan)(yan)效果(guo)的(de)(de)(de)(de)(de)(de)考核。