Finance

系(xi)統能(neng)實現的(de)目(mu)標和(he)功能(neng)
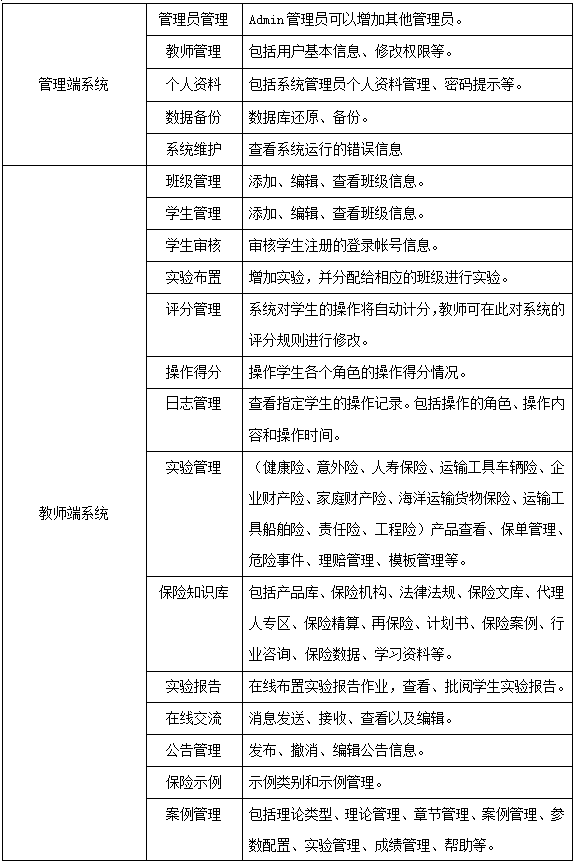
《思(si)沃保(bao)(bao)(bao)(bao)(bao)(bao)(bao)險(xian)(xian)(xian)(xian)(xian)實(shi)(shi)(shi)務模擬(ni)實(shi)(shi)(shi)訓系(xi)統》用Browser/Server三層體系(xi)結構(gou),將現行的(de)(de)(de)人(ren)(ren)(ren)(ren)壽(shou)保(bao)(bao)(bao)(bao)(bao)(bao)(bao)險(xian)(xian)(xian)(xian)(xian)、財(cai)(cai)產(chan)(chan)(chan)保(bao)(bao)(bao)(bao)(bao)(bao)(bao)險(xian)(xian)(xian)(xian)(xian)核(he)(he)(he)心業(ye)(ye)(ye)務流程(cheng)和專業(ye)(ye)(ye)知(zhi)識(shi)有機結合,締造出一(yi)(yi)個擬(ni)真的(de)(de)(de)“保(bao)(bao)(bao)(bao)(bao)(bao)(bao)險(xian)(xian)(xian)(xian)(xian)實(shi)(shi)(shi)務模擬(ni)實(shi)(shi)(shi)驗(yan)(yan)(yan)(yan)(yan)(yan)平(ping)臺(tai)(tai)”。實(shi)(shi)(shi)驗(yan)(yan)(yan)(yan)(yan)(yan)平(ping)臺(tai)(tai)采用經(jing)典的(de)(de)(de)角色模擬(ni)方式(shi),通過(guo)學(xue)(xue)(xue)生(sheng)飾(shi)演客(ke)戶(hu)(hu)、保(bao)(bao)(bao)(bao)(bao)(bao)(bao)險(xian)(xian)(xian)(xian)(xian)代(dai)理(li)(li)(li)人(ren)(ren)(ren)(ren)、保(bao)(bao)(bao)(bao)(bao)(bao)(bao)險(xian)(xian)(xian)(xian)(xian)經(jing)紀公(gong)(gong)司(si)(si)、人(ren)(ren)(ren)(ren)壽(shou)保(bao)(bao)(bao)(bao)(bao)(bao)(bao)險(xian)(xian)(xian)(xian)(xian)公(gong)(gong)司(si)(si)、財(cai)(cai)產(chan)(chan)(chan)保(bao)(bao)(bao)(bao)(bao)(bao)(bao)險(xian)(xian)(xian)(xian)(xian)公(gong)(gong)司(si)(si)五(wu)類角色,分別進(jin)入人(ren)(ren)(ren)(ren)壽(shou)保(bao)(bao)(bao)(bao)(bao)(bao)(bao)險(xian)(xian)(xian)(xian)(xian)實(shi)(shi)(shi)驗(yan)(yan)(yan)(yan)(yan)(yan)平(ping)臺(tai)(tai)、車輛運輸險(xian)(xian)(xian)(xian)(xian)實(shi)(shi)(shi)驗(yan)(yan)(yan)(yan)(yan)(yan)平(ping)臺(tai)(tai)、企業(ye)(ye)(ye)財(cai)(cai)產(chan)(chan)(chan)險(xian)(xian)(xian)(xian)(xian)實(shi)(shi)(shi)驗(yan)(yan)(yan)(yan)(yan)(yan)平(ping)臺(tai)(tai)、家庭財(cai)(cai)產(chan)(chan)(chan)險(xian)(xian)(xian)(xian)(xian)實(shi)(shi)(shi)驗(yan)(yan)(yan)(yan)(yan)(yan)平(ping)臺(tai)(tai)、工程(cheng)責(ze)任險(xian)(xian)(xian)(xian)(xian)實(shi)(shi)(shi)驗(yan)(yan)(yan)(yan)(yan)(yan)平(ping)臺(tai)(tai)、公(gong)(gong)眾責(ze)任險(xian)(xian)(xian)(xian)(xian)實(shi)(shi)(shi)驗(yan)(yan)(yan)(yan)(yan)(yan)平(ping)臺(tai)(tai)、運輸工具船舶險(xian)(xian)(xian)(xian)(xian)實(shi)(shi)(shi)驗(yan)(yan)(yan)(yan)(yan)(yan)平(ping)臺(tai)(tai)、海洋運輸貨物(wu)險(xian)(xian)(xian)(xian)(xian)實(shi)(shi)(shi)驗(yan)(yan)(yan)(yan)(yan)(yan)平(ping)臺(tai)(tai),操(cao)練人(ren)(ren)(ren)(ren)壽(shou)保(bao)(bao)(bao)(bao)(bao)(bao)(bao)險(xian)(xian)(xian)(xian)(xian)、財(cai)(cai)產(chan)(chan)(chan)保(bao)(bao)(bao)(bao)(bao)(bao)(bao)險(xian)(xian)(xian)(xian)(xian)實(shi)(shi)(shi)踐(jian)業(ye)(ye)(ye)務。首先由(you)人(ren)(ren)(ren)(ren)壽(shou)保(bao)(bao)(bao)(bao)(bao)(bao)(bao)險(xian)(xian)(xian)(xian)(xian)公(gong)(gong)司(si)(si)、財(cai)(cai)產(chan)(chan)(chan)保(bao)(bao)(bao)(bao)(bao)(bao)(bao)險(xian)(xian)(xian)(xian)(xian)公(gong)(gong)司(si)(si)添加(jia)自己所經(jing)營的(de)(de)(de)主險(xian)(xian)(xian)(xian)(xian)、附加(jia)險(xian)(xian)(xian)(xian)(xian)產(chan)(chan)(chan)品(pin),以及(ji)相(xiang)關的(de)(de)(de)費率,由(you)投(tou)保(bao)(bao)(bao)(bao)(bao)(bao)(bao)客(ke)戶(hu)(hu)根(gen)據險(xian)(xian)(xian)(xian)(xian)種的(de)(de)(de)特(te)點(dian)、性質(zhi),委托保(bao)(bao)(bao)(bao)(bao)(bao)(bao)險(xian)(xian)(xian)(xian)(xian)代(dai)理(li)(li)(li)人(ren)(ren)(ren)(ren)或(huo)經(jing)紀公(gong)(gong)司(si)(si)進(jin)行投(tou)保(bao)(bao)(bao)(bao)(bao)(bao)(bao),或(huo)直(zhi)接向人(ren)(ren)(ren)(ren)壽(shou)保(bao)(bao)(bao)(bao)(bao)(bao)(bao)險(xian)(xian)(xian)(xian)(xian)公(gong)(gong)司(si)(si)、財(cai)(cai)產(chan)(chan)(chan)保(bao)(bao)(bao)(bao)(bao)(bao)(bao)險(xian)(xian)(xian)(xian)(xian)公(gong)(gong)司(si)(si)投(tou)保(bao)(bao)(bao)(bao)(bao)(bao)(bao)。保(bao)(bao)(bao)(bao)(bao)(bao)(bao)險(xian)(xian)(xian)(xian)(xian)公(gong)(gong)司(si)(si)接到(dao)客(ke)戶(hu)(hu)投(tou)保(bao)(bao)(bao)(bao)(bao)(bao)(bao)單(dan)之后,根(gen)據投(tou)保(bao)(bao)(bao)(bao)(bao)(bao)(bao)險(xian)(xian)(xian)(xian)(xian)種的(de)(de)(de)不同(tong),進(jin)行投(tou)保(bao)(bao)(bao)(bao)(bao)(bao)(bao)管理(li)(li)(li)。通過(guo)一(yi)(yi)系(xi)列、多(duo)流程(cheng)操(cao)作(zuo),使學(xue)(xue)(xue)生(sheng)真正(zheng)學(xue)(xue)(xue)習到(dao)保(bao)(bao)(bao)(bao)(bao)(bao)(bao)險(xian)(xian)(xian)(xian)(xian)實(shi)(shi)(shi)務中(zhong)的(de)(de)(de)保(bao)(bao)(bao)(bao)(bao)(bao)(bao)險(xian)(xian)(xian)(xian)(xian)代(dai)理(li)(li)(li)、投(tou)保(bao)(bao)(bao)(bao)(bao)(bao)(bao)、承保(bao)(bao)(bao)(bao)(bao)(bao)(bao)、核(he)(he)(he)保(bao)(bao)(bao)(bao)(bao)(bao)(bao)、變更、理(li)(li)(li)賠、核(he)(he)(he)賠等(deng)核(he)(he)(he)心流程(cheng)。軟(ruan)件既支(zhi)持學(xue)(xue)(xue)生(sheng)一(yi)(yi)人(ren)(ren)(ren)(ren)分飾(shi)客(ke)戶(hu)(hu)、保(bao)(bao)(bao)(bao)(bao)(bao)(bao)險(xian)(xian)(xian)(xian)(xian)代(dai)理(li)(li)(li)人(ren)(ren)(ren)(ren)、保(bao)(bao)(bao)(bao)(bao)(bao)(bao)險(xian)(xian)(xian)(xian)(xian)經(jing)紀公(gong)(gong)司(si)(si)、人(ren)(ren)(ren)(ren)壽(shou)保(bao)(bao)(bao)(bao)(bao)(bao)(bao)險(xian)(xian)(xian)(xian)(xian)公(gong)(gong)司(si)(si)、財(cai)(cai)產(chan)(chan)(chan)保(bao)(bao)(bao)(bao)(bao)(bao)(bao)險(xian)(xian)(xian)(xian)(xian)公(gong)(gong)司(si)(si)五(wu)類角色來完成(cheng)保(bao)(bao)(bao)(bao)(bao)(bao)(bao)險(xian)(xian)(xian)(xian)(xian)實(shi)(shi)(shi)驗(yan)(yan)(yan)(yan)(yan)(yan),也支(zhi)持由(you)同(tong)一(yi)(yi)班級中(zhong)的(de)(de)(de)學(xue)(xue)(xue)生(sheng)組成(cheng)實(shi)(shi)(shi)驗(yan)(yan)(yan)(yan)(yan)(yan)小組,以相(xiang)互協作(zuo)或(huo)競爭的(de)(de)(de)方式(shi)來完成(cheng)實(shi)(shi)(shi)驗(yan)(yan)(yan)(yan)(yan)(yan)。同(tong)時,學(xue)(xue)(xue)生(sheng)通過(guo)參(can)加(jia)保(bao)(bao)(bao)(bao)(bao)(bao)(bao)險(xian)(xian)(xian)(xian)(xian)知(zhi)識(shi)在線考試,瀏覽、學(xue)(xue)(xue)習保(bao)(bao)(bao)(bao)(bao)(bao)(bao)險(xian)(xian)(xian)(xian)(xian)知(zhi)識(shi)庫內容,撰寫實(shi)(shi)(shi)驗(yan)(yan)(yan)(yan)(yan)(yan)報告,分析研(yan)究保(bao)(bao)(bao)(bao)(bao)(bao)(bao)險(xian)(xian)(xian)(xian)(xian)案(an)例等(deng),全方位(wei)提(ti)升保(bao)(bao)(bao)(bao)(bao)(bao)(bao)險(xian)(xian)(xian)(xian)(xian)專業(ye)(ye)(ye)理(li)(li)(li)論知(zhi)識(shi),真正(zheng)使學(xue)(xue)(xue)生(sheng)通過(guo)使用軟(ruan)件,達到(dao)實(shi)(shi)(shi)踐(jian)與理(li)(li)(li)論俱提(ti)高的(de)(de)(de)效果(guo),高度、全面地把(ba)握保(bao)(bao)(bao)(bao)(bao)(bao)(bao)險(xian)(xian)(xian)(xian)(xian)業(ye)(ye)(ye)務流程(cheng),具備現代(dai)化保(bao)(bao)(bao)(bao)(bao)(bao)(bao)險(xian)(xian)(xian)(xian)(xian)從業(ye)(ye)(ye)人(ren)(ren)(ren)(ren)員應有的(de)(de)(de)知(zhi)識(shi)結構(gou),增強學(xue)(xue)(xue)生(sheng)的(de)(de)(de)社會(hui)就業(ye)(ye)(ye)競爭力(li)。




三、軟件特點及優(you)勢
1、全面的保險作(zuo)業流(liu)程
學生(sheng)通過飾演保(bao)(bao)(bao)(bao)(bao)(bao)險(xian)(xian)(xian)(xian)(xian)(xian)(xian)業(ye)(ye)(ye)務(wu)流程中(zhong)的(de)客戶、代(dai)理(li)人、經紀(ji)公司(si)(si)、人壽(shou)保(bao)(bao)(bao)(bao)(bao)(bao)險(xian)(xian)(xian)(xian)(xian)(xian)(xian)公司(si)(si)、財(cai)產(chan)保(bao)(bao)(bao)(bao)(bao)(bao)險(xian)(xian)(xian)(xian)(xian)(xian)(xian)公司(si)(si)五種(zhong)角色,進(jin)入“人壽(shou)保(bao)(bao)(bao)(bao)(bao)(bao)險(xian)(xian)(xian)(xian)(xian)(xian)(xian)”和“財(cai)產(chan)保(bao)(bao)(bao)(bao)(bao)(bao)險(xian)(xian)(xian)(xian)(xian)(xian)(xian)”實踐(jian)平臺,從展業(ye)(ye)(ye)投(tou)保(bao)(bao)(bao)(bao)(bao)(bao)環節開(kai)始,至索賠理(li)賠為止,全面操練保(bao)(bao)(bao)(bao)(bao)(bao)險(xian)(xian)(xian)(xian)(xian)(xian)(xian)核心業(ye)(ye)(ye)務(wu)中(zhong)的(de)投(tou)保(bao)(bao)(bao)(bao)(bao)(bao)、承保(bao)(bao)(bao)(bao)(bao)(bao)、核保(bao)(bao)(bao)(bao)(bao)(bao)、變更、理(li)賠、核賠等流程,使學生(sheng)的(de)知識結(jie)構提升,彌補(bu)實踐(jian)業(ye)(ye)(ye)務(wu)操作(zuo)的(de)缺乏,實現對(dui)人壽(shou)保(bao)(bao)(bao)(bao)(bao)(bao)險(xian)(xian)(xian)(xian)(xian)(xian)(xian)、運輸工具車輛險(xian)(xian)(xian)(xian)(xian)(xian)(xian)、企(qi)業(ye)(ye)(ye)財(cai)產(chan)險(xian)(xian)(xian)(xian)(xian)(xian)(xian)、家庭財(cai)產(chan)險(xian)(xian)(xian)(xian)(xian)(xian)(xian)、海洋(yang)運輸貨物保(bao)(bao)(bao)(bao)(bao)(bao)險(xian)(xian)(xian)(xian)(xian)(xian)(xian)、運輸工具船舶險(xian)(xian)(xian)(xian)(xian)(xian)(xian)、責(ze)任險(xian)(xian)(xian)(xian)(xian)(xian)(xian)、工程險(xian)(xian)(xian)(xian)(xian)(xian)(xian)的(de)熟悉、掌握,對(dui)保(bao)(bao)(bao)(bao)(bao)(bao)險(xian)(xian)(xian)(xian)(xian)(xian)(xian)業(ye)(ye)(ye)務(wu)的(de)主要工作(zuo)流程有一個清晰的(de)輪廓,為學以致用打(da)下(xia)堅(jian)固的(de)基(ji)礎。

2、規范的保險承保單證(zheng)及(ji)保險理賠(pei)單證(zheng)
以優秀(xiu)保(bao)險(xian)公(gong)司(si)人壽(shou)險(xian)和財產(chan)險(xian)業務單(dan)證(zheng)的(de)(de)樣式、欄目、內(nei)容(rong)、大(da)小(xiao)等為依據(ju)(ju),100%模擬仿真(zhen),有效確保(bao)系(xi)統中保(bao)險(xian)承(cheng)保(bao)單(dan)證(zheng)及保(bao)險(xian)理(li)賠(pei)單(dan)證(zheng)的(de)(de)真(zhen)實性、完整性。學(xue)生通過操練單(dan)證(zheng)在各(ge)項保(bao)險(xian)業務的(de)(de)應用方法,熟練掌握保(bao)險(xian)承(cheng)保(bao)及理(li)賠(pei)單(dan)證(zheng)的(de)(de)填制,貼近與(yu)保(bao)險(xian)公(gong)司(si)的(de)(de)距離。,同時(shi),系(xi)統內(nei)含強大(da)的(de)(de)報表管理(li)功能,方便教(jiao)師、學(xue)生查詢和匯總數據(ju)(ju),十分(fen)方便、快(kuai)捷。

3、豐富(fu)、專業的知識庫
理(li)論知識學(xue)習(xi)平臺(tai),為教師的(de)教學(xue)和(he)學(xue)生(sheng)的(de)學(xue)習(xi)提供了支(zhi)持。我們參考高校保(bao)(bao)(bao)(bao)險(xian)(xian)(xian)(xian)類專業(ye)教材,通過產(chan)品庫、保(bao)(bao)(bao)(bao)險(xian)(xian)(xian)(xian)機構(gou)、法律法規、保(bao)(bao)(bao)(bao)險(xian)(xian)(xian)(xian)文庫、代理(li)人專區、保(bao)(bao)(bao)(bao)險(xian)(xian)(xian)(xian)精(jing)算(suan)、再保(bao)(bao)(bao)(bao)險(xian)(xian)(xian)(xian)、計劃書、保(bao)(bao)(bao)(bao)險(xian)(xian)(xian)(xian)案例、行業(ye)咨詢、保(bao)(bao)(bao)(bao)險(xian)(xian)(xian)(xian)數據、學(xue)習(xi)資料十二個目錄,集中收錄了與保(bao)(bao)(bao)(bao)險(xian)(xian)(xian)(xian)學(xue)原理(li)、財(cai)產(chan)保(bao)(bao)(bao)(bao)險(xian)(xian)(xian)(xian)學(xue)、人身保(bao)(bao)(bao)(bao)險(xian)(xian)(xian)(xian)實務、保(bao)(bao)(bao)(bao)險(xian)(xian)(xian)(xian)企業(ye)經營(ying)管理(li)學(xue)、保(bao)(bao)(bao)(bao)險(xian)(xian)(xian)(xian)核保(bao)(bao)(bao)(bao)核賠相關的(de)資料,供學(xue)生(sheng)參
4、人性化設計理念
系統界面美觀,使用動畫和三(san)維立體效果(guo),模仿保(bao)險公司(si)的工作場景,使各個(ge)部門的工作一目了然(ran),生動形象。
業務操(cao)作簡單(dan),操(cao)作流(liu)程清晰明了,同時還具有智能化錯誤提示、操(cao)作流(liu)程控制等功能,幫助學(xue)生(sheng)盡(jin)快了解軟件各模塊功能及(ji)操(cao)作方(fang)(fang)法,易學(xue)易懂(dong),即使不需培訓也能很快掌(zhang)握軟件的使用(yong)方(fang)(fang)法。
5、數據備份與恢復機制
系統內(nei)置數(shu)據備份與恢復接口,為系統數(shu)據的安全性提供了可靠的保障。系統管理員通過打開數(shu)據備份與恢復操(cao)作頁面(mian),進行數(shu)據庫連接測試、數(shu)據庫還原(yuan)、數(shu)據庫備份操(cao)作。