Management Major

思(si)沃電(dian)子政(zheng)務辦公平(ping)臺(tai)(tai)模(mo)擬實訓系統(tong)的(de)(de)重點(dian)(dian)是將理論和實踐、案(an)例(li)分析相結(jie)合。該(gai)教(jiao)學平(ping)臺(tai)(tai)軟件的(de)(de)重點(dian)(dian)是電(dian)子政(zheng)務辦公平(ping)臺(tai)(tai)的(de)(de)基本理論及其管理實踐,同時提供大(da)量(liang)教(jiao)學案(an)例(li)分析。
用戶對象(xiang):適用于開設電(dian)子(zi)政務教學(xue)的(de)高校(xiao)與培訓機(ji)構的(de)網絡(luo)實(shi)(shi)驗(yan)課(ke)程。為電(dian)子(zi)政務學(xue)科的(de)師生提供虛擬(ni)的(de)實(shi)(shi)訓平臺。
軟(ruan)件教學方式:理論(lun)學習與(yu)案例實踐相結合,將實驗考核(he)與(yu)教學考核(he)系統相結合。
教(jiao)(jiao)學(xue)(xue)軟件的(de)功能概述:電子(zi)政(zheng)務辦(ban)公平臺(tai)模擬實訓系統(tong)分(fen)(fen)管(guan)理(li)員(yuan)、教(jiao)(jiao)師(shi)和學(xue)(xue)生(sheng)三(san)個(ge)用(yong)戶角色。分(fen)(fen)管(guan)理(li)員(yuan)和教(jiao)(jiao)師(shi)學(xue)(xue)生(sheng)兩(liang)個(ge)登陸(lu)端口。由管(guan)理(li)員(yuan)進(jin)(jin)行教(jiao)(jiao)師(shi)管(guan)理(li)。教(jiao)(jiao)師(shi)端進(jin)(jin)行班(ban)級學(xue)(xue)生(sheng)管(guan)理(li)及實驗相關數(shu)據的(de)設置(zhi)。學(xue)(xue)生(sheng)端進(jin)(jin)行具體(ti)的(de)實驗。系統(tong)還集成了案例分(fen)(fen)析、內部郵件、在線考試(shi)三(san)個(ge)輔助性(xing)模塊(kuai),已更完善本(ben)實訓系統(tong)與教(jiao)(jiao)學(xue)(xue)的(de)結合。
模(mo)擬(ni)各(ge)類(lei)政府網站
以及辦公流程
例:市人民政府
市衛生局
機關黨委
市科技局
市高新產業局
市人事局
公務員管理處
二、軟(ruan)件特點及優勢
關鍵詞(ci):模(mo)擬實(shi)(shi)訓系(xi)統 實(shi)(shi)訓教學(xue)軟(ruan)件 實(shi)(shi)訓教學(xue)平臺 教學(xue)系(xi)統
學生端前臺:
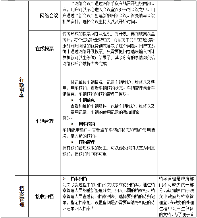
首頁、政(zheng)務資(zi)訊(xun)(xun)、政(zheng)策法規(gui)、政(zheng)府文(wen)件、新(xin)聞動(dong)態、公(gong)告(gao)通知、組(zu)(zu)織機(ji)構、服(fu)務導(dao)航、信息查(cha)詢、在(zai)線辦(ban)(ban)理(li)(li)(li)(在(zai)線辦(ban)(ban)事(shi)流程(cheng)(cheng)維護、在(zai)線辦(ban)(ban)事(shi)接納)、在(zai)線咨詢、領導(dao)信箱、投(tou)訴(su)舉報、熱點調查(cha)、政(zheng)務論壇 學生端(duan)后臺(tai):通訊(xun)(xun)錄、日程(cheng)(cheng)安排、便箋、單位工作(zuo)計劃、個人工作(zuo)計劃、發文(wen)管(guan)(guan)(guan)理(li)(li)(li)、收(shou)文(wen)管(guan)(guan)(guan)理(li)(li)(li)、遠程(cheng)(cheng)收(shou)發、呈批管(guan)(guan)(guan)理(li)(li)(li)、公(gong)文(wen)設(she)置、網絡會議、在(zai)線投(tou)票、車(che)輛(liang)管(guan)(guan)(guan)理(li)(li)(li)、接收(shou)歸(gui)檔、管(guan)(guan)(guan)理(li)(li)(li)檔案、檔案借閱、組(zu)(zu)織結構管(guan)(guan)(guan)理(li)(li)(li)、員工管(guan)(guan)(guan)理(li)(li)(li)、考勤管(guan)(guan)(guan)理(li)(li)(li)、用戶(hu)管(guan)(guan)(guan)理(li)(li)(li)、模塊管(guan)(guan)(guan)理(li)(li)(li)、權限管(guan)(guan)(guan)理(li)(li)(li)
多模塊、多種實戰方式隨(sui)意組合;
六大類29種(zhong)測驗全面滿足教(jiao)學和實戰需要;
案(an)例演示涵(han)蓋人力資源管(guan)理(li)四大工作情境(jing);
三大(da)熱(re)門評價(jia)中心(xin)技術(shu)提升專(zhuan)業水平;
互(hu)動學生實驗,有效鞏固專(zhuan)業(ye)技能,加強師生溝通(tong);
簡便(bian)的(de)操(cao)作方法;
互動式的學習;
專業、全面的教學輔(fu)助資料;
迅速的服務和持(chi)續升級(ji)。
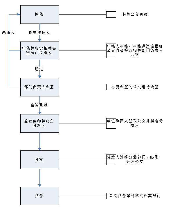
公文擬稿
起草(cao)文件初稿。填寫公文編號、標題、保密期限(xian),
選擇公文(wen)類型、秘密等級、緊急程(cheng)度(du)以及公文(wen)文(wen)件,并指定(ding)公文(wen)的(de)審(shen)核人,提交后創建公文(wen)。
公文審核
由擬稿時指定的審核(he)(he)人收到審核(he)(he)通知后,進入公文審核(he)(he)功能,對需(xu)要審核(he)(he)的公文進行操作(zuo)。
公文會簽
會簽人會簽公(gong)文。
公文簽發
簽發人退稿或者通過指定公文分發人。
公文分發
分發人(ren)負責選擇公文(wen)的接收部門、接收人(ren)進行(xing)分發,
以及公文(wen)的(de)歸檔工作。
已發公文
經手的所有(you)公文(wen)分發記(ji)錄。
已收公文
個(ge)人接收到(dao)的公文列表(biao)。
發文管理流(liu)程(cheng)圖